Instance Verification Kit (IVK)
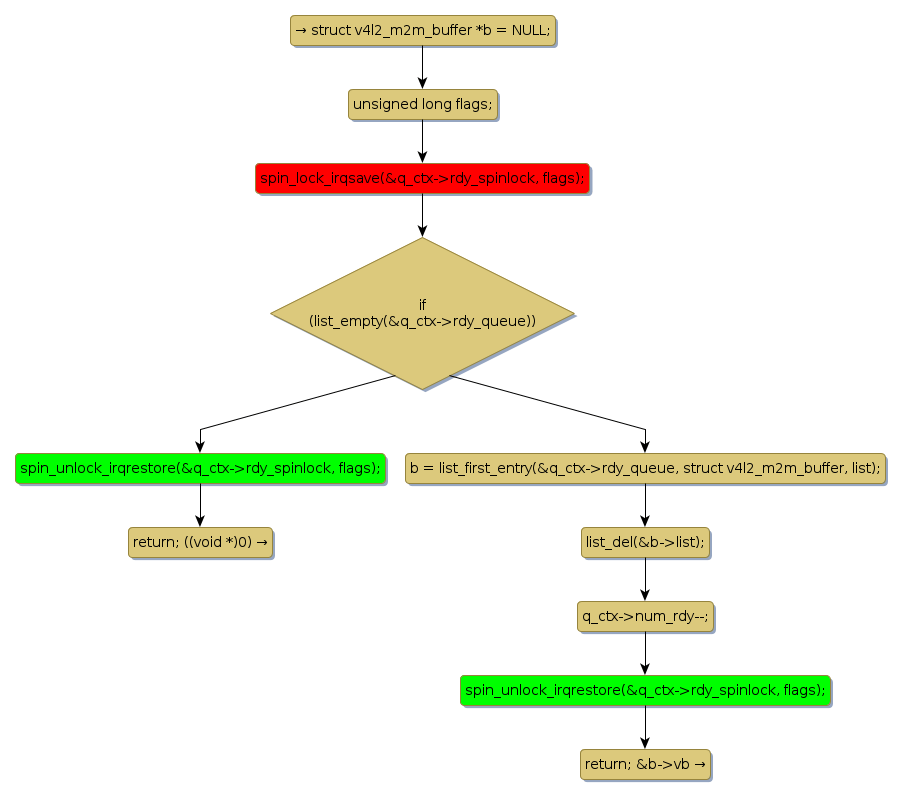
spin lock @ [3265+47+/linux-3.19-rc1/drivers/media/v4l2-core/v4l2-mem2mem.c]
Instance Signature: rdy_spinlock
|
The Matching Pair Graph:
|
|
Function Name
|
Control Flow Graph (CFG)
|
Events Flow Graph (EFG)
|
Source Correspondence
|
|
v4l2_m2m_buf_remove
|
|
|
[3150+19+/linux-3.19-rc1/drivers/media/v4l2-core/v4l2-mem2mem.c]
|